Uml For Ai
AI时代,重拾UML
曾经,IBM的Rational Rose作为UML的标准软件风靡一时。UML(统一建模语言)也一度是程序员必备技能。但随着技术的发展和迭代,敏捷开发等新的工程方法的普及,UML逐渐失去了它的重要性,甚至现在开发者们已经很少提及。日常还在使用的也只剩下时序图、类图少数几种。新的编程语言并不完全遵循曾经Java或者C#的面向对象范式(虽然艾伦·凯最初的OO范式也并不是后来流行的那个样子),取而代之的是更灵活的高级编程语言比如js,go,rust等等。在这诸多因素的推动下,UML不断边缘化。
今天重提UML并不是为了怀旧。近一年来,Vibe Coding蓬勃发展,Claude Code, Codex, Cursor, Anti Gravitity以及Trae、千问等等一众AI编程助手层出不穷,不断更新。这给了很多非程序员带来了便利,不懂技术也可以写代码开发应用了。但也正是因为不懂代码,纯靠AI写出来的东西更像是玩具,冗余代码众多、稳定性差,容错率低,非功能需求几乎不考虑,成了名副其实的“氛围编程”。即使是程序员使用AI编程,往往生成的代码前后逻辑混乱,结构也杂乱不堪难以维护。有人开始回到了原来的工程方法,先写详细的文档,再让AI根据文档生成代码。这样能够从一定程度上解决问题,却依然不能稳定处理。
这时候,回头看看UML,似乎能够更好地在程序员和AI之间沟通。借由Mermaid这样的工具,把画好的UML图可以转化为预定义的IDL代码,我们首先画好项目的设计图,根据需求,决定图表的数量和类型,比如一个小的项目只需要类图、对象图、时序图,之后只要把Meraid代码和需求交给AI,然后就能得到清晰的代码框架,这个时候在继续根据具体的功能补全各个函数和方法,生成代码的准确性和稳定性就会大大提高。
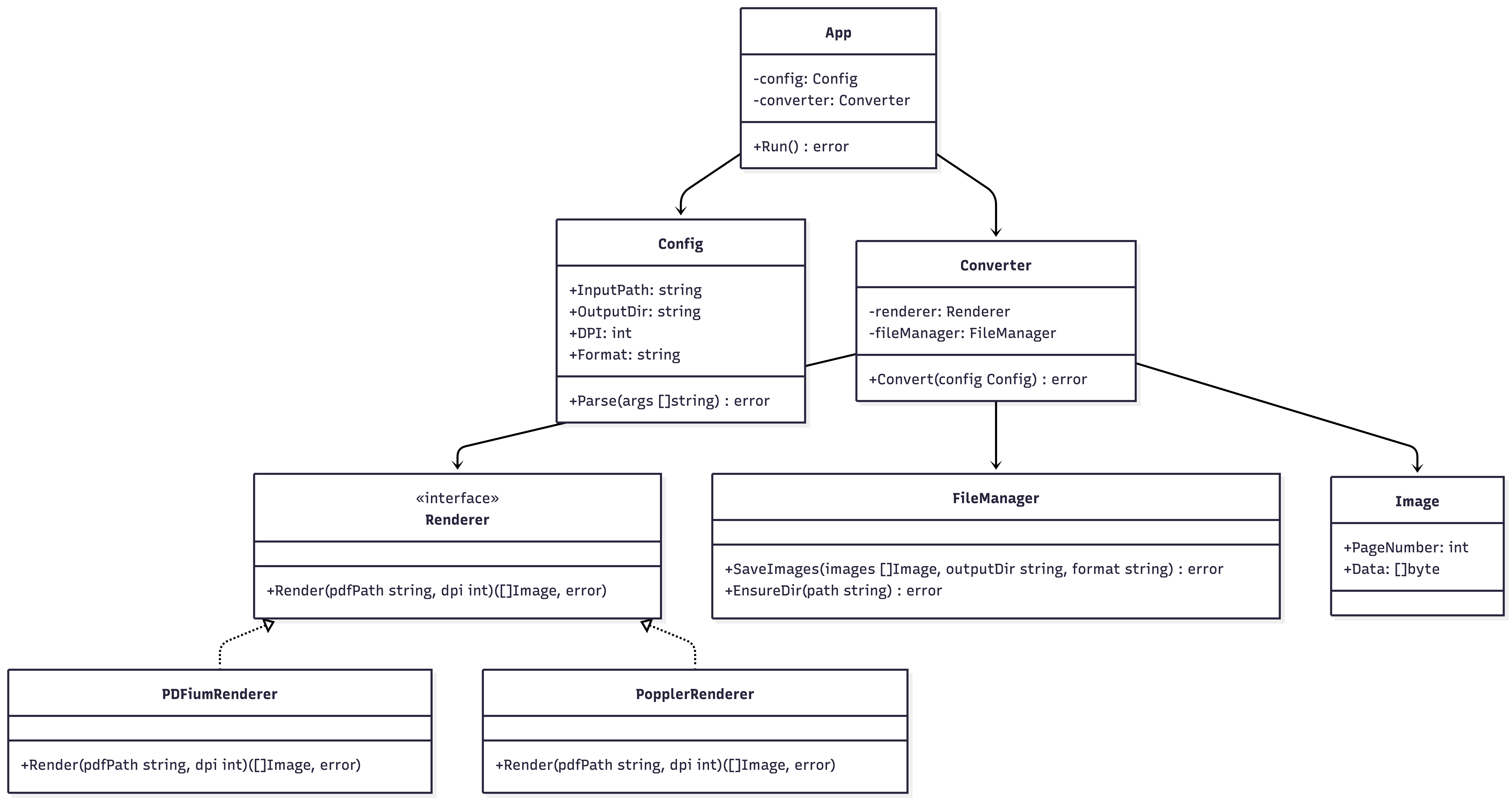
下面看一个小demo,写一个 pdf 转 png 的小工具,我们先看 Mermaid 的几张图:

下面是 Mermaid 的代码:
- 类图:
classDiagram
class App {
-config: Config
-converter: Converter
+Run() error
}
class Config {
+InputPath: string
+OutputDir: string
+DPI: int
+Format: string
+Parse(args []string) error
}
class Converter {
-renderer: Renderer
-fileManager: FileManager
+Convert(config Config) error
}
class Renderer {
<<interface>>
+Render(pdfPath string, dpi int) ([]Image, error)
}
class PDFiumRenderer {
+Render(pdfPath string, dpi int) ([]Image, error)
}
class PopplerRenderer {
+Render(pdfPath string, dpi int) ([]Image, error)
}
class FileManager {
+SaveImages(images []Image, outputDir string, format string) error
+EnsureDir(path string) error
}
class Image {
+PageNumber: int
+Data: []byte
}
App --> Config
App --> Converter
Converter --> Renderer
Converter --> FileManager
Renderer <|.. PDFiumRenderer
Renderer <|.. PopplerRenderer
Converter --> Image
- 对象图
objectDiagram
object app {
config = config1
converter = converter1
}
object config1 {
InputPath = "test.pdf"
OutputDir = "./output"
DPI = 300
Format = "png"
}
object converter1 {
renderer = pdfiumRenderer1
fileManager = fileManager1
}
object pdfiumRenderer1 {
type = "PDFiumRenderer"
}
object fileManager1 {
type = "FileManager"
}
app --> config1
app --> converter1
converter1 --> pdfiumRenderer1
converter1 --> fileManager1
- 顺序图:
sequenceDiagram
participant User
participant App
participant Converter
participant Renderer
participant FileManager
User->>App: Run(args)
App->>App: Parse Config
App->>Converter: Convert(config)
Converter->>Renderer: Render(pdfPath, dpi)
Renderer-->>Converter: []Image
Converter->>FileManager: EnsureDir(outputDir)
Converter->>FileManager: SaveImages(images, format)
FileManager-->>Converter: success
Converter-->>App: success
App-->>User: Done
接下来用 AI 一次生成的 Python 代码:
import os
import argparse
from abc import ABC, abstractmethod
from dataclasses import dataclass
from typing import List
from PIL import Image
import pypdfium2 as pdfium
# =========================
# Domain Model
# =========================
@dataclass
class Config:
input_path: str
output_dir: str
dpi: int = 300
format: str = "png"
@staticmethod
def parse():
parser = argparse.ArgumentParser(description="PDF to Image Converter")
parser.add_argument("input", help="Input PDF file path")
parser.add_argument("-o", "--output", default="./output", help="Output directory")
parser.add_argument("--dpi", type=int, default=300, help="Render DPI")
parser.add_argument("--format", default="png", help="Output format (png/jpg)")
args = parser.parse_args()
return Config(
input_path=args.input,
output_dir=args.output,
dpi=args.dpi,
format=args.format.lower()
)
@dataclass
class ImageData:
page_number: int
image: Image.Image
# =========================
# Renderer Interface
# =========================
class Renderer(ABC):
@abstractmethod
def render(self, pdf_path: str, dpi: int) -> List[ImageData]:
pass
class PDFiumRenderer(Renderer):
def render(self, pdf_path: str, dpi: int) -> List[ImageData]:
pdf = pdfium.PdfDocument(pdf_path)
scale = dpi / 72.0
images = []
for i in range(len(pdf)):
page = pdf[i]
bitmap = page.render(scale=scale)
pil_image = bitmap.to_pil()
images.append(ImageData(page_number=i + 1, image=pil_image))
return images
# =========================
# File Manager
# =========================
class FileManager:
def ensure_dir(self, path: str):
os.makedirs(path, exist_ok=True)
def save_images(self, images: List[ImageData], output_dir: str, fmt: str):
for img_data in images:
filename = os.path.join(
output_dir,
f"page_{img_data.page_number}.{fmt}"
)
img_data.image.save(filename, fmt.upper())
# =========================
# Converter
# =========================
class Converter:
def __init__(self, renderer: Renderer, file_manager: FileManager):
self.renderer = renderer
self.file_manager = file_manager
def convert(self, config: Config):
if not os.path.exists(config.input_path):
raise FileNotFoundError(f"Input file not found: {config.input_path}")
self.file_manager.ensure_dir(config.output_dir)
images = self.renderer.render(config.input_path, config.dpi)
self.file_manager.save_images(
images,
config.output_dir,
config.format
)
# =========================
# Application
# =========================
class App:
def __init__(self):
self.config = Config.parse()
self.converter = Converter(
renderer=PDFiumRenderer(),
file_manager=FileManager()
)
def run(self):
try:
self.converter.convert(self.config)
print("Conversion completed successfully.")
except Exception as e:
print(f"Error: {e}")
# =========================
# Entry
# =========================
if __name__ == "__main__":
app = App()
app.run()
以上程序安装好第三方库之后一次跑通。



